| Voici quelques exemples de radio à lampes et à piles. Ce sont des radios portables qui utilisent des tubes spéciaux à faible consommation. Aux Etats Unis on n'utilise que la modulation d'amplitude (AM) dans la gamme des ondes moyennes. |
-
|
Les tubes sont conçus pour une tension de chauffage de 2V fournie par un accu acide-plomb (c'est pas une radio facilement portable). Les filaments tirent un courant de 60mA (240mA pour la double pentode de puissance). Les tubes sont au format octal qui était le format normal des tubes de cette époque. Les tubes noval et mini-noval ne seront utilisés qu'après la seconde guerre mondiale. En Europe on utilise la lettre K pour indiquer une tension de chauffage de 2V, mais on trouve très peu de tubes avec une telle tensiuon de chauffage en Europe. Le premier étage est une heptode (pentagrid converter), qu'on retrouve dans la plupart des postes de radio américains. La première grille et la seconde grille forment l'oscillateur local et le signal d'antenne arrive via le contact sur le haut du tube (grille 4), ce qui réduit l'influence de l'oscillateur. Ce système est utilisé avec plusieurs tubes au format octal (et transcontinental pour les tubes européens). Le second étage est un amplificateur moyenne fréquence normal. Les deux étages radiofréquences ont une polarisation variable pour le controle automatique du volume (CAV). Nous avons ensuite une double diode pour la détection et le CAV. La triode est utilisée comme préamplificiateur basse fréquence. Nous avons jusqu'ici une configuration de radio "All American Five" (sauf qu'on utilise des tubes spécifiques). Mais nous avons ensuite un déphaseur paraphase (cathode follower) et une pentode double (push pull) comme étage de puissance. La double pentode peut fournir une puissance de 1W avec une tension d'alimentation de 135V. La tension d'alimentation est ici de 90V et nous obtenons une puissance de 350mW environ. Les batteries sont placées dans un boitier séparé. Il n'est pas possible de réduire la taille de la radio car on utilise des tubes au format standard (pour l'époque). Il faut trois batteries:
Le premier étage est ici aussi un convertisseur pentagrille (1R5), mais la construction est différente et le signal d'antenne n'est pas isolé électrostatiquement du signal de l'oscillateur. La grille-écran est en fait l'anode de l'oscillateur local. Cette construction permettait de faire travailler le tube à des fréquences plus élevées (20MHz), ce qui n'est pas nécessaire ici. Le tube a une grille suppresseuse, ce qui n'est pas vraiment nécessaire à ces tensions relativement basses. Le second étage est un amplificateur de la fréquence intermédiaire (pentode 1T4), qui peut éventuellement aussi être utilisé pour la basse fréquence. Le tube permet un branchement série ou parallèle de la tension de chauffage (1.4V, 50mA) Nous avons ensuite une diode-pentode 1S5, la diode sert pour la détection du signal audio et le controle automatique du volume, tandis que la pentode est un tube amplificateur basse fréquence avec un gain de 40×. La tension de polarisation négative est obtenue avec une résistance de fuite de 10MΩ. La pentode de puissance est un 3S4 qui peut fournir une puissance audio de 180mA avec une tension d'alimentation de 67.5V. Nous avons une résistance cathodique non découplée qui produit une chute de tension d'environ 7V, ce qui réduit encore plus la puissance disponible. Il y a également une résistance de polarisation commune dans la ligne d'alimentation négative. Le système est relativement simple pour le fonctionnement sur piles: nous avons une pile haute tension de 67.5V (consommation d'environ 5 à 7mA) et une pile de 7.5V pour le chauffage (50mA), tous les filaments étant alimentés en série. Ceal devient plus complexe en fonctionnement sur secteur. Nous avons une diode de redressement 117Z3 spécialement conçue pour cette application. Ce tube peut directement êtrte branché sur le secteur pour la tension de chauffage. Ce tube peut fournir un courant relativement important car il doit également fournir la tension de chauffage des tubes de la radio. Avec la consommation de la haute tension en plus, on arrive à un courant de 60mA. Cette diode n'est en fonction qu'avec une alimentation sur secteur. La tension de secteur redressée est d'abord réduite à une tension adaptée à la radio, et puis à nouveaui diminuée pour l'alimentation des filaments. Il y a plusieurs électrochimiques dans l'alimentation pour réduire le ronflement: 60µF, 25µF et 150µF. Ces valeurs relativement élevées sont nécessaire car le courant à filtrer est plus important qu'avec une radio normale. Tous les tubes à chauffage direct doivent être alimentés en continu filtré.
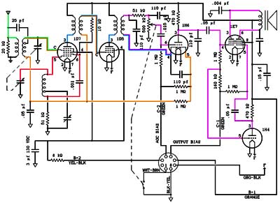
L'étage haute fréquence utilise un 1R5, qu'on a déjà vu dans la radio précédente. La radio a par contre deux gammes d'ondes, ce qui nécessite un commutateur et plus de circuits accordés. L'heptode reçoit la tension du CAV sur le signal d'antenne. Nous continuons avec une pentode moyenne fréquence 1T4, la détection et la préamplification se fait avec un 1S5. La pentode de puissance est une 3V4. Le courant est de 100mA quand on branche les filaments en parallèle. La pentode fournit un signal audio de 250mW avec un taux de distorsion de 10% (tension d'alimentation de 85V). La radio utilise une résistance commune dans l'alimentation négative pour arriver à la polarisation correcte pour l'étage de puissance. Tous les filaments sont branchés en parallèle pour un courant total de 250mA (ce qui est toujours moins que le courant d'une seule lampe normale genre EF80). Une pile au format D (grand format) peut fournir du courant pendant 10heures. Les radios portables sont arrivées en Europe après la guerre mondiale. |
Publicités - Reklame


La radio suivante nous vient de Grande Bretagne, où on utilisait parfois la nomenclature américaine des tubes.
