| L'amplificateur de modulation envoie le signal audio de haute puissance au modulateur. La modulation s'effectue à l'étage de puissance. Les radio-amateurs ont continué à utiliser des émetteurs à lampes qui étaient moins fragiles que les émetteurs à transistors pour les puissances élevées. |
-
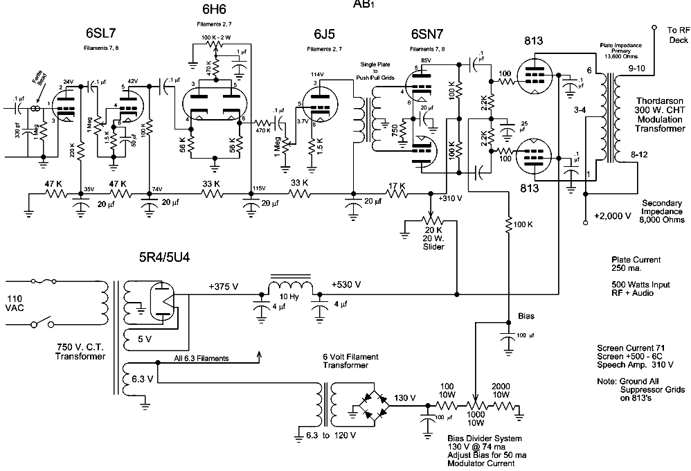
V1 est l'étage de puissance radiofréquence; cela peut aussi bien être un ampli single ended, mais c'est souvent un push pull. On a fabriqué des triodes de puissance doubles avec les deux annodes sur le dessus du ballon. V2 est le tube modulateur (étage de puissance audio), on utilise ici principalement un ampli push pull. La puissance que l'ampli doit fournir est la moitié de la puissance de l'émetteur.
Transformateur de modulationLe transformateur de modulation a un secondaire qui est relié à la haute tension de l'émetteur (c'est généralement une tension beaucoup plus élevée que la tension pour le restant de l'émetteur). La tension de sortie de l'amùpli correspond à la haute tension quand il n'y a pas de modulation et peut varier de 0V au double de la haute tension quand la modulation est maximale.Le transformateur de modulation est un transformateur avec un entrefer pour que le fer n'entre pas en saturation à cause du courant constant de l'étage de puissance RF. Le transformateur doit donc être assez gros: il détermine la bande passante audio de l'émetteur.
Modulation à haut niveauLa modulation se fait à un niveau élevé, juste avant que le signal ne soit envoyé à l'antenne. Ce type d'émetteur était utilisé dans la radiodiffusion car il permettait une qualité sonore acceptable (en tenant compte des limites de la modulation d'amplitude).Les radio-amateurs utilisaient un même type d'émetteur car il permettait un signal plus propre. Les radio-amateurs achetaient souvent un émetteur bon marché, qu'ils adaptaient dès qu'ils en avaient la possibilité. La modulation utilisée dans les émetteurs bon marché était une modulation par la grille de controle ou la grille écran, mais les distorsions étaient élevées quand la modulation était importante (profondeur de modulation proche de 100%). Les distorsions étaient génantes, même pour les radio-amateurs. L'étage de modulation peut éventuellement être suivi par un amplificateur linéaire pour augmenter la puissance à l'émission, sans nécessiter un étage RF et audio plus puissant.
Amplificateur de modulationNous allons nous concentrer sur l'amplificateur de modulation sur cette page. En fait, c'est un ampli audio de puissance élevée, mais dont la qualité ne doit pas être très élevée.:
Nous avons ensuite une double diode 6H6 (diode de détection) utilisée comme écrèteur pour éviter que l'émetteur ne soit surmodulé. L'ampli a deux potentiomètres de volume: le premier est le réglage du volume normal, qui permet d'adapter la sensibilité de l'ampli à la source pour avoir une modulation correcte. Le second potentiomètre permet de limiter la puissance de l'ampli pour éviter la surmodulation. La lampe 6J6 est une triode simple qui attaque un transfo pour fournir un signal symmétrique pour la partie push pull de l'ampli. L'étage d'attaque est symmétrique avec une triode double 6SN7 qui a un facteur d'amplification plus faible, mais aussi une impédance plus basse, ce qui le rend bien adapté comme étage d'attaque. La lampe 813 est une tétrode à faisceaux dirigés utilisée en montage push pull dans les émetteurs pour radio-amateurs. Deux lampes en push pull pouvaient fournir la puissance maximale (maximum autorisé par la licence de radio amateur). Ces lampes étaient donc très souvent utilisées. Pour arriver à une puissance de 1kW il fallait une cathode à chauffage direct (le filament sert de cathode). Le filament est constitué de tungstène thorié (le thorium permet une meilleure émission d'électrons). Le filament doit travailler à haute température (comme une lampe à incandescence sormale). A ces puissances élevées il n'est pas possible d'utiliser une cathode à l'oxyde de barium. La lampe 813 est utilisée ici comme étage de puissance audio. Avec un courant de 50mA et une haute tension de 2000V on arrive à une dissipation de 100W sur les deux lampes, nous sommes donc bien en dessous de la dissipation maximale de 125W en fonctionnement ICAS [Intermittent Commercial and Amateur Service] et 100W en fonctionnement CCS [Continuous Commercial Service]. On voit qu'il ne s'agit pas d'un amplificateur audio normal (même pas pour une application de public address):
|
Publicités - Reklame
