| De basisprincipes van de op amps werden al gelegd voordat er geschikte schakelingen beschikbaar waren. De eerste bruikbare op-amps waren uitgerust met lampen en werden al tijdens de tweede wereldoorlog gebruikt. |
-
Geschiedenis van de op ampsDe basisprincipes van de op amps werden al gelegd voordat er bruikbare schakelingen beschikbaar waren. Een van de hoofdkenmerken van een op-amp is zijn zeer hoge spanningsversterking, waarbij de gain terug geregeld wordt door de tegenkoppeling. De hoge versterking van de op-amp zorgt ervoor dat we de versterking kunnen gelijkstellen aan een oneindige versterking voor praktische schakelingen.De eerste schakelingen die op op-amps gelijken waren uitgerust met drie triodes: drie triodes zijn nodig om aan een voldoende versterking te komen. De versterkers hadden slechts een negatieve ingang, zodat een tegenkoppeling gemakkelijk kon voorzien worden door een weerstand te plaatsen tussen uitgang en ingang. De versterker had geen positieve ingang. Hoewel de eerste trap een dubbele triode 6SL7 gebruikt (long tail schakeling of montage van Schmitt) wordt de positieve ingang enkel gebruikt voor de bias (nulpunt instelling). De tweede buis is een pentode 6SJ7 en de eindtrap een beam tetrode 6L6. Om faseverschuivingen bij lage frekwenties te vermijden heeft de versterker een bandbreedte die bij 0Hz begint. De verschillende trappen zijn dus DC-gekoppeld. Om tot een correcte spanning op de rooster van de volgende trap te komen gebruikt men soms een "voltage shifter" onder de vorm van een neonlampje (tussen tweede en derde trap), maar vaker gebruikt men een spanningsdeler mezt weerstanden. Een neonlampje heeft een constante spanningsval, een beetje zoals een zenerdiode. De spanningsdeler verlaagt de versterking van de trap, maar is vaak de enige oplossing om triodes direct te koppelen. Een andere manier is te werken met een sturing op het schermrooster waarbij men een lagere spanningsverschuiving heeft tussen opeenvolgende buizen. Deze eerste schakeling werd gedurende de tweede wereldoorlog door de amerikanen gebruikt om het foutsignaal van een volgradar te versterken en te sturen naar het luchtafweergeschut. Een van de kenmerken van dergelijke versterkers is de symmetrische voedingspanning (+ en - 300 à 350V) die later gestandardiseerd zal worden tot +300V en -300V.
GAP/R K2-RHet bedrijf GAP/R (George A. Philbrick Researches) heeft verschillende op amp modules op de markt gebracht. De schakelingen gebruiken twee 12AX7, de amerikaanse versie van onze ECC83. De schakeling is in een octalvoet gemonteerd, die groter is dan de novalvoeten die gebruikt worden door de dubbele triodes. Dit is een moderne op-amp, in de zin dat de op-amp een compete gesloten schakeling vormt, een "black box" zoals de latere transistor op-amps.De stroomversterking bedraagt 15.000×, wat overeenkomt met 83dB, op enkele dB na de zelfde spanningsversterking als de moderne op amps. De voeding is dubbel en symmetrisch: + en - 300V. Het common mode ingangssignaal kan gaan van -50V tot +50V zonder invloed te hebben op de werking van de versterker. De uitgangspanning kan ook van -50 tot +50V gaan en de op-amp kan gelijkspanning versterken. De eerste buis is als comparator geschakeld (met gemeenschappelijke cathode voor de twee triodes). De eerste triode van de tweede buis is als spanningsversterker geschakeld en de tweede triode als spanningsvolger om een voldoende lage uitgangsimpedantie te hebben. Verschillende weerstanden en een neonlampje dienen om het werkpunt van de triodes in te stellen, zelfs met een ingangspanning (common mode) die kan verschillen. Er zijn 3 condensatoren met een lage waarde om de versterker meer stabiel te maken. Zelfs met de condensatoren is de stijgtijd slechts 2µs. De documentatie heeft het niet over de daaltijd, die langer moet zijn want de uitgng is asymmetrisch. De tijden worden aangegeven met een oneindige belasting en zonder rekening te houden met parasitaire capaciteiten, wat zeker niet het geval is in de praktijk. De uitgangsimpedantie is relatief laag, maar de schakeling kan geen laagohmige belastingen sturen. De cathodeweerstand van de eindbuis bedraagt 270kΩ, wat automatisch de stroom dat de versterker kan leveren beperkt. De ECC83 (en hun amerikaans equivalent) werken het best met een hoge anodespanning en een lage stroom. Er bestaat ook een K2-X die wat betere eigenschappen heeft: hogere stroomversterking en een stijgtijd van 1µs, maar de ruststroom is hoger. Men gebruikt hier een andere outputbuis, een 6AN8 (vergelijkbaar met de ECF82). Om de eigenschappen wat te verbeteren kan men een weerstand van 100kΩ op de uitgang bijplaatsen naar de -300V, waardoor de stroom door de eindtrap wat hoger wordt. De K2-P is een compensatieschakeling om de drift te verminderen. Als de uitgang op 0V staat moet er een licht positieve spanning op de + ingang staan (ten opzichte van de - ingang). Hoewel de versterker een + en - ingang heeft zoals een moderne op-amp, moet men rekening houden met de eigenaardigheden van de versterker bij het bouwen van praktische schakelingen. De K2-B is een boosterschakeling, maar ik kan geen verdere informatie vinden over de schakeling.
Ik ken geen lampenversterkers die dergelijke op-amps gebruiken: het is niet nodig de gelijkspanningscomponent te versterken en zo'n hoge gain is niet nodig, waardoor de complexiteit van een op-amp niet nodig is.
Evolutie naar transistorenOndertussen zijn de eerste op-amps met transistoren op de markt, maar men gebruikt germaniumtransistoren die een lage versterking en beperkte bandbreedte hebben. Deze transistoren hebben een hoge lekstroom en de temperatuurdrift is ontoelaatbaar hoog voor op-amps. Maar het is uit deze periode dat de standaard spanning van -15 en +15V voor het eerst gebruikt werd.
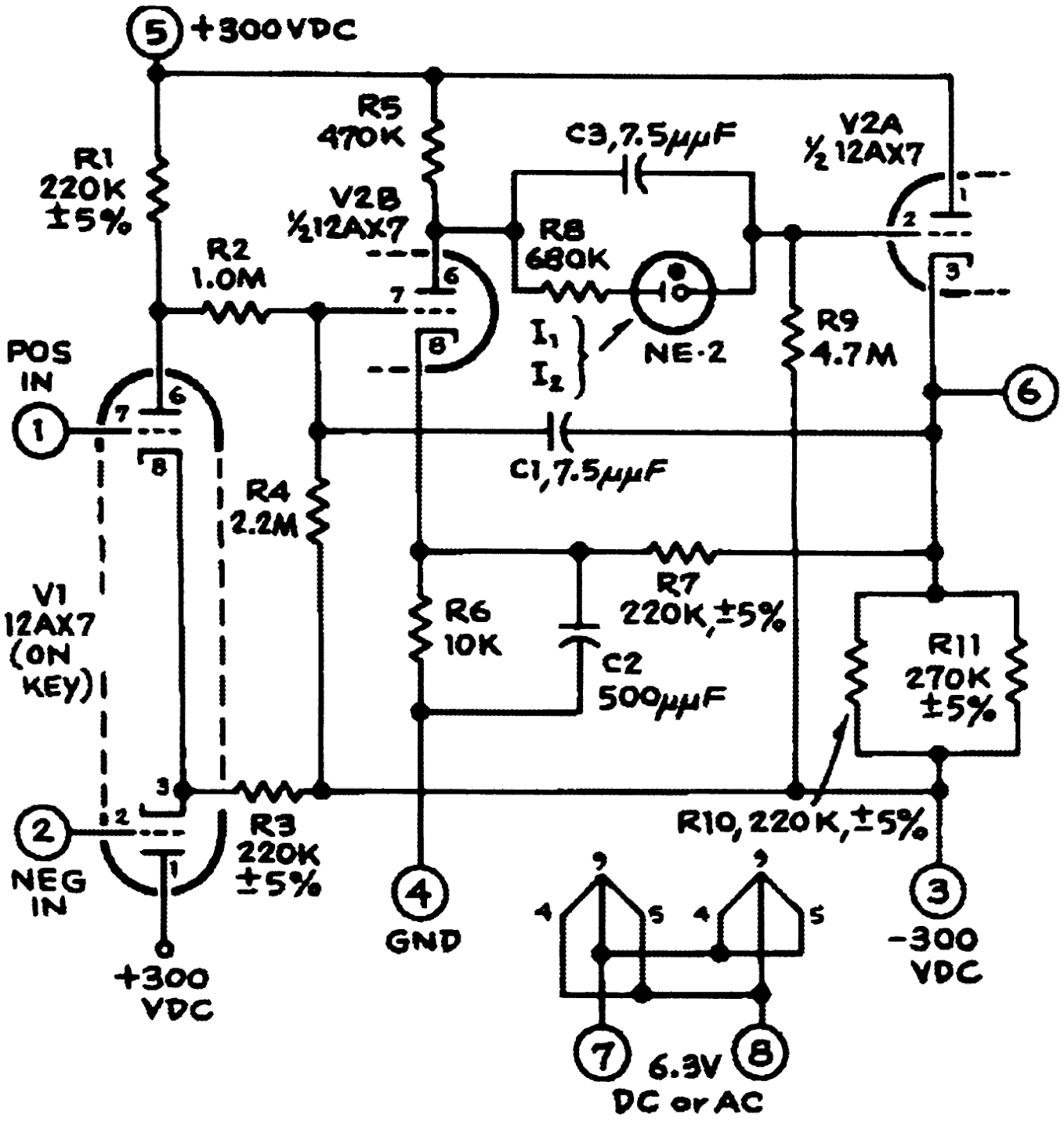
Maar voorlopig blijft men lampen gebruiken in de betere op-amps, zoals in dit laatste voorbeeld, die twee dubbele triodes 5751 in de voortrappen gebruikt en een dubbele triode 12AU7 in de eindtrap. De schakeling is volkomen symmetrisch en toont één van de laatste op-amps met buizen. Deze schakeling kan aangezien worden als het summum van op-amps met lampen. Hier ook kan men de stroom die de versterker kan leveren wat verhogen door een externe weerstand bij te plaatsen. |
Publicités - Reklame



Men kan regelmatig dergelijke versterkers aantreffen (zelfs met originele buizen), maar de koolweerstanden zijn nu waarschijnlijk allemaal verlopen en produceren nu een hoge ruis.
