| De 6L6 (en 6V6) zijn amerikaanse vermogensbuizen die je in bepaalde versterkers zal aantreffen. |
-
We hebben twee 6V6GT, een buis gemaakt na de tweede wereldoorlog door Mazda, een fabrikant die de concurrentie niet overleefd heeft. De tweede buis is een modernere uitvoering van S4GB ("Selected for Guitars and Basses"). S4GB is zelf geen fabrikant, maar een duitse rebrander (selecteert buizen en zet er zijn eigen opschrift op). Het zijn goede buizen maar je weet niet wie de fabrikant is. Je ziet goed dat het schermrooster met dezelfde spoed is gewikkeld als het stuurrrooster. De draden van beide roosters zitten in elkaars verlengde: het schermrooster heeft een sterke invloed op de electronenstroom maar vangt slechts weinig electronen op. Indien de buis gevallen is dan kan het gebeuren dat een rooster verschoven in ten opzichte van het andere. Het schermrooster staat dan volledig in de electronenstroom. De schermroosterstroom neemt sterk toe (tot meer dan 50% van de cathodestroom) terwijl de anode nog maar weinig electronen kan opvangen. Een dergelijke buis kan niet meer gebruikt worden.
6V66V6 als hifi versterkerIk heb de 6V6GT (S4GB versie) getest in een balansversterker (GT: glass tube). De 6V6 is een buis met een zeer aangename, evenwichtige klank met strakke en goed gedefinieerde bassen en hoge tonen die zeer gedetailleerd zijn zonder te storen (smooth and clean). De caracteristieken van de buis zijn zeer lineair, waardoor de tegenkoppeling beperkt kan worden, de buis is aangenaam musicaal. De klank van de buis komt goed overeen met die van de EL508, één van mijn topbuizen, maar de goede eigenschappen worden reeds bereikt met een lagere tegenkoppeling.Een stereo versterker met vier dergelijke buizen is voldoende voor kamergebruik. In vergelijking met de EL84/EL86 heeft de buis geen moeite om een vermogen van 15W te halen in een push pull schakeling. Je hoort niet dat de buis tegen zijn limieten stoot, wat wel het geval is met de EL84 die eigenlijk een beetje te zwak is voor kamergebruik.
6V6 als gitaarversterkerIn gitaarversterkers wordt de buis sterker uitgestuurd en dan ontstaan er vervormingen die hier wel op zijn plaats zijn, maar niet passen bij hifi versterkers. De buis kan in classe AB2 (met positiefgaande rooster) werken zonder zijn goede eigenschappen te verliezen.Bij gitaarversterkers moet de tegenkoppeling minimaal zijn, zodat de typische buisklank naar voren komt. Is de tegenkoppeling te sterk, dan gaan de buizen onaangenaam klinken als ze overstuurd worden. De buis heeft een relatief laag maximaal vermogen, zodat de buis sneller overstuurd wordt en de typisch vervormde klank geeft met veel harmonischen. De eigenschappen van de buis zijn de volgende, met de vervorming gemeten zonder tegenkoppeling, cijfers van de originele fabrikant (de eigenschappen van de buizen zijn ondertussen wel verbeterd):
Hoewel de buis niet specifiek voor audio-toepassingen ontworpen werd, werd de buis standaard als audio eindtrap in radiotoestellen en televisies gebruikt (single ended). Een europees equivalent is de EL90, een buis die zeer weinig gebruikt werd, men gebruikte hier vaker een EL41 en dan een EL84. Op maximaal vermogen werd de glazen kolf van de EL90 zeer warm. Een andere alternatieve versie is de 6BW6 in noval formaat (B9A). De behuizing is groter, maar de buis wordt nog steeds zeer warm en de engelse fabrikant Brimar (gespecialiseerd in amerikaanse buizen) heeft veel lampen in waarborg moeten vervangen. Het overgaan naar het noval formaat had tot doel kleinere toestellen te kunnen maken, en het was dan ook normaal dat het goed heet werd in deze toestellen. De 6V6 werd gebruikt in kleinere radiotoestellen "farmhouse radio" (en ook in autoradio's) waar het verbruik belangrijk was. De beam tetrode had een hoger rendement en produceerde minder vervorming dan de 6F6 (pentode) die oorspronkelijk gebruikt werd. In televisietoestellen gebruikte men eerder een 5AQ5, een buis met een gloeistroom van 600mA. In de Verenigde Staten bedraagt de netspanning 115V en men heeft daarom besloten een seriekring van 600mA te maken, terwijl men in Europa een kring van 300mA had (buizen van de "P" reeks). De typering van de amerikaanse buizen maakt het onmogelijk om de algemene eigenschappen van de buis te achterhalen. De eerste schakeling toont een typische push pull schakeling. De voortrap en omkeertrap zijn een paraphase schakeling. De tweede schakeling wordt verder op de parafase-pagina besproken. De twee schakelingen zijn nagenoeg identiek. De versterker kan een vermogen van 12 à 15W leveren naargelang de gebruikte buizen (wat minder vermogen in de eerste schakeling die een ultra lineaire schakeling gebruikt). Dit type buis was wijdverspreid en er waren lokale verschillen. Tegenwoordig kan men zelfs chinese versies van de buis terugvinden. Men kan de voortrappen vervangen door een ECC83 en de eindtrappen door een paar EL84 zonder dat de schakeling gewijzigd hoeft te worden. De aansluitingen zijn natuurlijk anders. De EL84 werken hier op hun limieten en het vermogen is wat lager.
Rechts hebben we twee nagenoeg identieke schakelingen met een paar 6V6 als eindtrap, een historische en een "moderne" schakeling. Door de automatische polarisatie door een cathodeweerstand wordt niet het maximaal vermogen gehaald. De historische schakeling geeft een lagere vervorming dankzij de ultra lineaire schakeling. Beide schakelingen gebruiken een floating parafase om de spanning voor de tweede eindtrap op te wekken. Dit is een systeem die een goede gelijkloop en lineariteit heeft en gebruikt kan worden om versterkers met een laag tot gemiddeld vermogen te voeden.
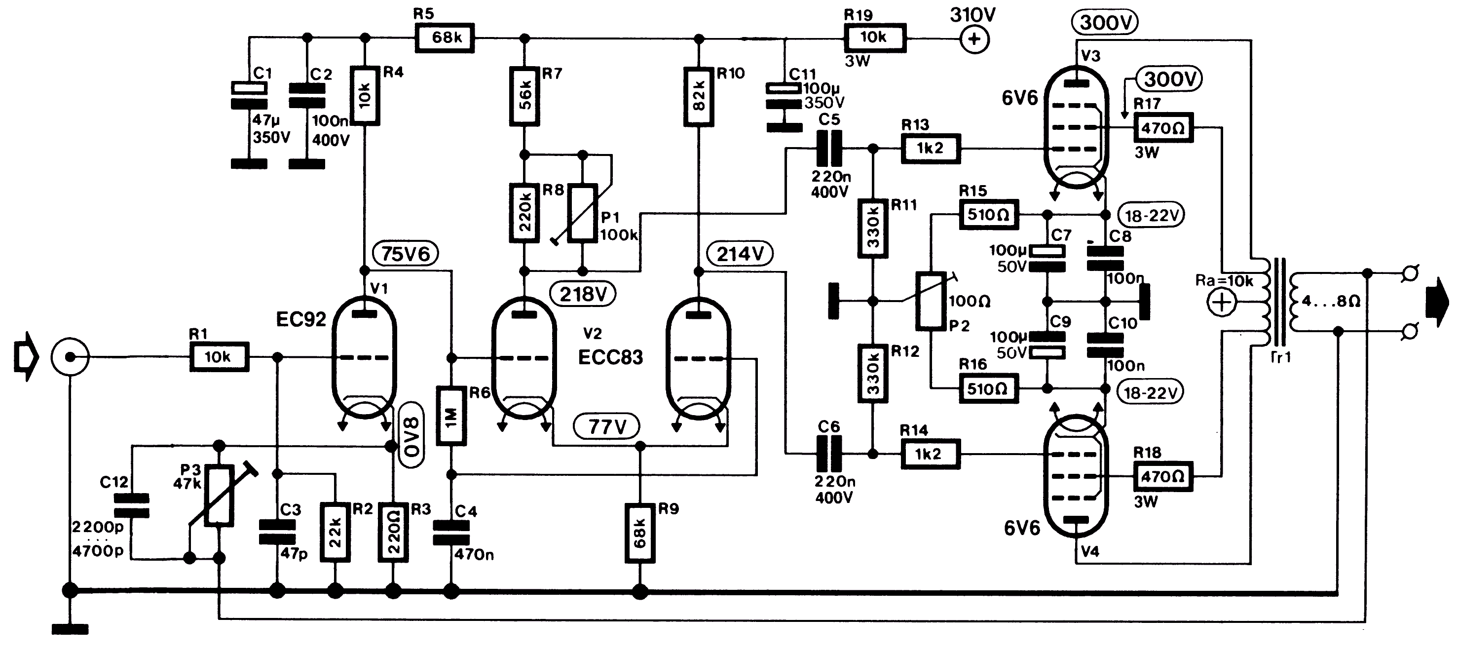
Versterker van ElektuurDe versterker gebruikt een enkelvoudige triode EC92 als voortrap (met tegenkoppeling op de cathode). De EC92 is een triode die in VHF tuners gebruikt werd en normaal gebruikt wordt met een relatieve hoge stroom om de signaal-ruisverhouding te verbeteren. De fase omkeertrap is een long tail schakeling met regeling van de versterking van één van de triodes (een long tail geeft altijd een verschillende versterking voor de beide uitgangen).De eindtrap is redelijk klassiek te noemen met een polarisatie door de cathodeweerstand (hier met een extra regeling om de stromen in beide buizen te egaliseren). Er is een ultra lineairschakeling voorzien: daardoor kan men de lineariteit van de eindtrappen verbeteren, maar beam tetrode zoals de 6V6 heeft een gevoelige schermrooster, waardoor men geen uitgangstransfo voor EL84 mag gebruiken (aftakking op 43%) maar één voor 6V6 (aftakking op 20%).
|
Publicités - Reklame






