| De ELL80 en ECLL800 zijn de laatste buizen die gemaakt werden voor gebruik in radio's, platenspelers en versterkers (ook beperkt beschikbaar als PLL80 en PCLL800). Een enkele PLL80 kan als stereo eindbuis dienen (single ended) of als mono push pull versterker. De PCLL800 die op een volgende pagina besproken wordt is voorzien als push pull eindtrap en bevat de faseomkeertrap als triode. |
-
De buis is oorspronkelijk ontworpen als complete single ended stereoversterker (2 × 3W), de buis bevat namelijk twee gelijke straalbundel tetrodes. Er is echter een gemeenschappelijke cathode waardoor er een gemeenschappelijke cathodeweerstand nodig is zodat de kanaalscheiding links/rechts daardoor minder wordt (de twee cathodes zijn doorverbonden op pennetje 7).
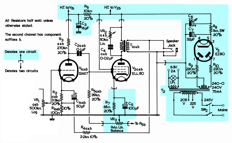
De schakeling links is een single ended stereo verterker (twee kanalen) met slechts één outputbuis. Een dergelijke configuratie werd bijvoorbeeld gebruikt in stereo pick ups. Een voorbeeld van stereo radio staat hier uitgelegd.
Instelling (per tetrode):
Instelling (per tetrode): In tegenstelling met een eindtrap met EL84 single ended kon de balanstransfo van een ELL80 kleiner gebouwd worden want er is geen ruststroom die een permanente magnetisatie veroorzaakt. De stroom door één wikkeling wordt gecompenseerd door de stroom in de andere wikkeling (voordeel van de push pull schakeling). Hoewel de push pull uitvoering het dubbele vermogen kon leveren dan een EL84, vergt de push pull echter een extra triode (fasedraaier als cathodyne). De ELL80 schakeling werd daarom bijna nooit in radio's gebruikt omdat men daar reeds over een triode beschikt (EABC80) die dan gebruikt wordt om de EL84 aan te sturen.
Alternatieven op de ELL80De ELL80 wordt al lang niet meer gemaakt, en ook ten tijde van het buizentijdperk was de productie eerder beperkt. De kans is dus klein dat je nog ELL80 in NOS toestand zal aantreffen, maar er bestaan kits die uit twee EL95 en een speciale buishouder bestaan. Twee EL95 hebben dezelfde eigenschappen als een ELL80. De aansluiting op de buishouder komt overeen met die van de ELL80.Mocht je wat meer vermogen wensen, dan kan je ook twee EL90 gebruiken. Beide buizen gebruiken dezelfde aansluitingen, maar de EL90 heeft een hogere toelaatbare dissipatie en kan een hogere stroom leveren.
Dit heeft als gevolg dat het schermrooster veel meer electronen opvangt, minstens 20% van de electronen die van de cathode komen worden door het schermrooster opgevangen. Het is een verkeerde compromis dat de fabrikanten gezocht hebben: een strakke spoed voor het stuurrooster zodat de buis voldoende gevoelig is en een losse spoed voor het schermrooster zodat er niet teveel electronen opgenomen worden. Het is immers moeilijk om beide wikkelingen in elkaar's verlengde te leggen bij kleine vermogensbuizen (dat lukt beter bij lijneindtrappen en rastereindtrappen die een grotere afstand hebben tussen de wikkelingen). Om dit te bereiken zijn er speciale machines nodig. Deze buis is dus zo goedkoop gemaakt om nog voor een aantal jaren de concurrentie te kunnen aangaan met de transistoren. De buis is tegenwoordig zeer zeldzaam geworden en kost nu meer dan 100€. Om om de buis te promoten wordt de meest onzinnige zever verteld:
The ELL80 / 6HU8 power/output tubes are a must-have for any audiophile who is looking to upgrade their audio system. These tubes are one of the best options available in the market when it comes to delivering superior sound quality without compromising on technical specifications.
De ELL80 werd vooral gebruikt in goedkope stereotoestellen zodat men slechts één buis nodig had voor beide kanalen. Maar het kan nog beter wat combi-buizen betreft: de ECLL800 heeft ook nog de extra fasedraaier aan boord! |
Publicités - Reklame


De ELL80 is een beam tetrode, maar de g2-stroom kan toch oplopen tot meer dan 25% van de anodestroom. De buis heeft dus een slecht rendement en wordt zeer warm. De reden van het slecht rendement wordt duidelijk halverwege de pagina.





